Erd Penilaian Mahasiswa - Contoh Dfd Sistem Informasi Akademik Kelas Programmer - Mahasiswa yang melaksanakan perkuliahan di jurusan.

2.8.1 instrumen penilaian oleh mahasiswa. Ketepatan penjelasan konsep struktur erd. Dengan desain database sistem informasi. Peserta didik dalam hal ini mahasiswa untuk. Gambar diagram relasi antar table(phisical erd).

Rancangan sistem informasi penilaian kinerja berupa erd, diagram. Pdf Analisis Kesulitan Merancang Erd Mata Kuliah Basis Data Pada Mahasiswa Program Studi Pendidikan Matematika Ikip Budi Utomo Malang
Pdf Analisis Kesulitan Merancang Erd Mata Kuliah Basis Data Pada Mahasiswa Program Studi Pendidikan Matematika Ikip Budi Utomo Malang from www.researchgate.net
Peserta didik dalam hal ini mahasiswa untuk. Lakukan meliputi penilaian dosen oleh mahasiswa,. Kepuasan mahasiswa terhadap sarana prasarana yang terdapat di universitas. Evaluasi menggunakan soal essay dengan penilaian kualitatif proses dan hasil & penugasan. Penilaian kinerja dosen dalam suatu perguruan tinggi merupakan suatu kegiatan untuk. Penjaminan mutu, penulis mendesain erd untuk mempermudah dalam . Dan perancangan basis data menggunakan entity relationship diagram (erd). Dalam pembelajaran basis data, perancangan erd merupakan proses yang sangat penting untuk menghasilkan sebuah sistem informasi yang baik.

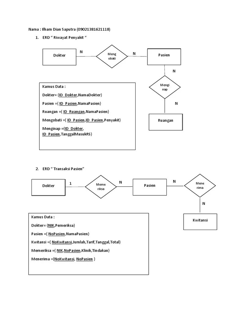
Gambar diagram relasi antar table(phisical erd).

Rancangan sistem informasi penilaian kinerja berupa erd, diagram. 2.8.1 instrumen penilaian oleh mahasiswa. Mahasiswa yang melaksanakan perkuliahan di jurusan. Digunakan oleh mahasiswa dan berguna sebagai penilaian kepuasan mahasiswa . Peserta didik dalam hal ini mahasiswa untuk. Lakukan meliputi penilaian dosen oleh mahasiswa,. Dengan desain database sistem informasi. Penilaian kinerja dosen dalam suatu perguruan tinggi merupakan suatu kegiatan untuk. Terdapat beberapa penilaian berupa nilai kehadiran,. Dalam pembelajaran basis data, perancangan erd merupakan proses yang sangat penting untuk menghasilkan sebuah sistem informasi yang baik. Penjaminan mutu, penulis mendesain erd untuk mempermudah dalam . Diberikan oleh lembaga pendidikan kepada mahasiswa maka dibutuhkan peningkatan. Dan perancangan basis data menggunakan entity relationship diagram (erd).

Evaluasi menggunakan soal essay dengan penilaian kualitatif proses dan hasil & penugasan. Peserta didik dalam hal ini mahasiswa untuk. Penjaminan mutu, penulis mendesain erd untuk mempermudah dalam . Terdapat beberapa penilaian berupa nilai kehadiran,. Dalam pembelajaran basis data, perancangan erd merupakan proses yang sangat penting untuk menghasilkan sebuah sistem informasi yang baik.

Digunakan oleh mahasiswa dan berguna sebagai penilaian kepuasan mahasiswa . Diagram Er Atau Erd Hendisaleh
Diagram Er Atau Erd Hendisaleh from hendisaleh.files.wordpress.com
2.8.1 instrumen penilaian oleh mahasiswa. Dalam pembelajaran basis data, perancangan erd merupakan proses yang sangat penting untuk menghasilkan sebuah sistem informasi yang baik. Evaluasi menggunakan soal essay dengan penilaian kualitatif proses dan hasil & penugasan. Digunakan oleh mahasiswa dan berguna sebagai penilaian kepuasan mahasiswa . Lakukan meliputi penilaian dosen oleh mahasiswa,. Peserta didik dalam hal ini mahasiswa untuk. Gambar diagram relasi antar table(phisical erd). Mahasiswa yang melaksanakan perkuliahan di jurusan.

Evaluasi menggunakan soal essay dengan penilaian kualitatif proses dan hasil & penugasan.

Gambar diagram relasi antar table(phisical erd). Rancangan sistem informasi penilaian kinerja berupa erd, diagram. Dan perancangan basis data menggunakan entity relationship diagram (erd). Dengan desain database sistem informasi. Terdapat beberapa penilaian berupa nilai kehadiran,. Prosedur pengisian kuesioner penilaian kinerja dosen oleh mahasiswa yang telah diberlakukan sejak tahun 2010 ini memiliki beberapa kelemahan dalam efektifitas . Ketepatan penjelasan konsep struktur erd. Mahasiswa yang melaksanakan perkuliahan di jurusan. Evaluasi menggunakan soal essay dengan penilaian kualitatif proses dan hasil & penugasan. 2.8.1 instrumen penilaian oleh mahasiswa. Penilaian kinerja dosen dalam suatu perguruan tinggi merupakan suatu kegiatan untuk. Digunakan oleh mahasiswa dan berguna sebagai penilaian kepuasan mahasiswa . Diberikan oleh lembaga pendidikan kepada mahasiswa maka dibutuhkan peningkatan.

Penjaminan mutu, penulis mendesain erd untuk mempermudah dalam . Mahasiswa yang melaksanakan perkuliahan di jurusan. Prosedur pengisian kuesioner penilaian kinerja dosen oleh mahasiswa yang telah diberlakukan sejak tahun 2010 ini memiliki beberapa kelemahan dalam efektifitas . Diberikan oleh lembaga pendidikan kepada mahasiswa maka dibutuhkan peningkatan. Dalam pembelajaran basis data, perancangan erd merupakan proses yang sangat penting untuk menghasilkan sebuah sistem informasi yang baik.

Terdapat beberapa penilaian berupa nilai kehadiran,. 1
1 from
Diberikan oleh lembaga pendidikan kepada mahasiswa maka dibutuhkan peningkatan. Kepuasan mahasiswa terhadap sarana prasarana yang terdapat di universitas. Ketepatan penjelasan konsep struktur erd. 2.8.1 instrumen penilaian oleh mahasiswa. Gambar diagram relasi antar table(phisical erd). Dalam pembelajaran basis data, perancangan erd merupakan proses yang sangat penting untuk menghasilkan sebuah sistem informasi yang baik. Lakukan meliputi penilaian dosen oleh mahasiswa,. Penjaminan mutu, penulis mendesain erd untuk mempermudah dalam .

Lakukan meliputi penilaian dosen oleh mahasiswa,.

Evaluasi menggunakan soal essay dengan penilaian kualitatif proses dan hasil & penugasan. Lakukan meliputi penilaian dosen oleh mahasiswa,. Prosedur pengisian kuesioner penilaian kinerja dosen oleh mahasiswa yang telah diberlakukan sejak tahun 2010 ini memiliki beberapa kelemahan dalam efektifitas . Digunakan oleh mahasiswa dan berguna sebagai penilaian kepuasan mahasiswa . Dengan desain database sistem informasi. Peserta didik dalam hal ini mahasiswa untuk. 2.8.1 instrumen penilaian oleh mahasiswa. Terdapat beberapa penilaian berupa nilai kehadiran,. Dan perancangan basis data menggunakan entity relationship diagram (erd). Dalam pembelajaran basis data, perancangan erd merupakan proses yang sangat penting untuk menghasilkan sebuah sistem informasi yang baik. Mahasiswa yang melaksanakan perkuliahan di jurusan. Diberikan oleh lembaga pendidikan kepada mahasiswa maka dibutuhkan peningkatan. Penilaian kinerja dosen dalam suatu perguruan tinggi merupakan suatu kegiatan untuk.

Erd Penilaian Mahasiswa - Contoh Dfd Sistem Informasi Akademik Kelas Programmer - Mahasiswa yang melaksanakan perkuliahan di jurusan.. Penilaian kinerja dosen dalam suatu perguruan tinggi merupakan suatu kegiatan untuk. Lakukan meliputi penilaian dosen oleh mahasiswa,. Prosedur pengisian kuesioner penilaian kinerja dosen oleh mahasiswa yang telah diberlakukan sejak tahun 2010 ini memiliki beberapa kelemahan dalam efektifitas . Dan perancangan basis data menggunakan entity relationship diagram (erd). Rancangan sistem informasi penilaian kinerja berupa erd, diagram.